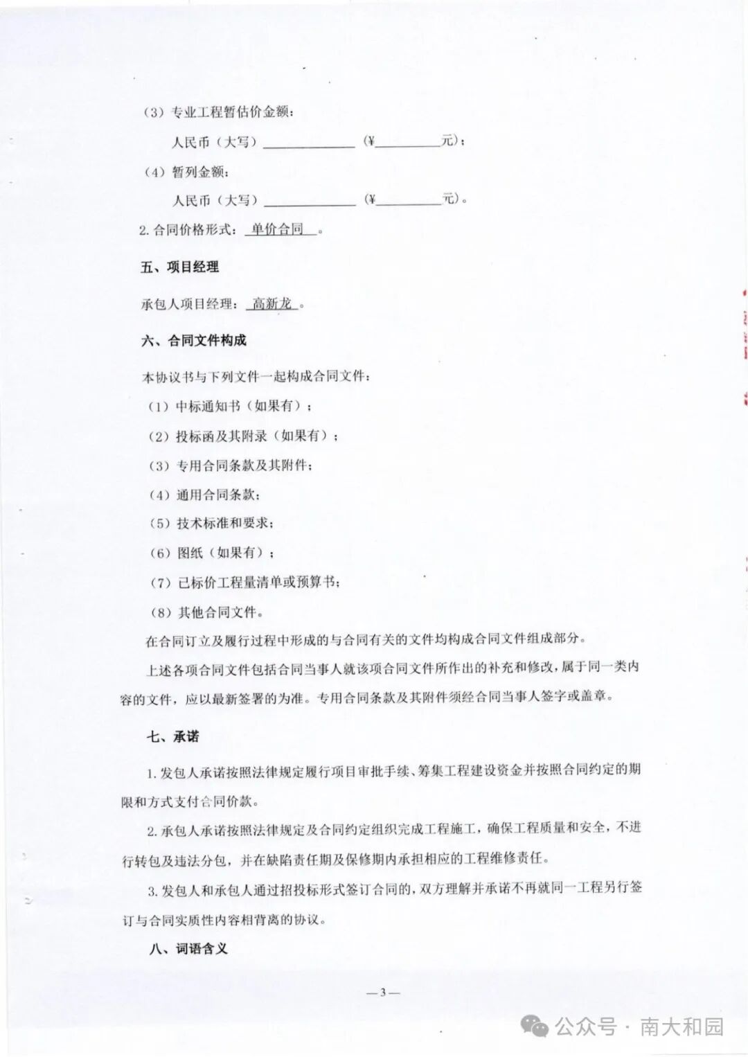
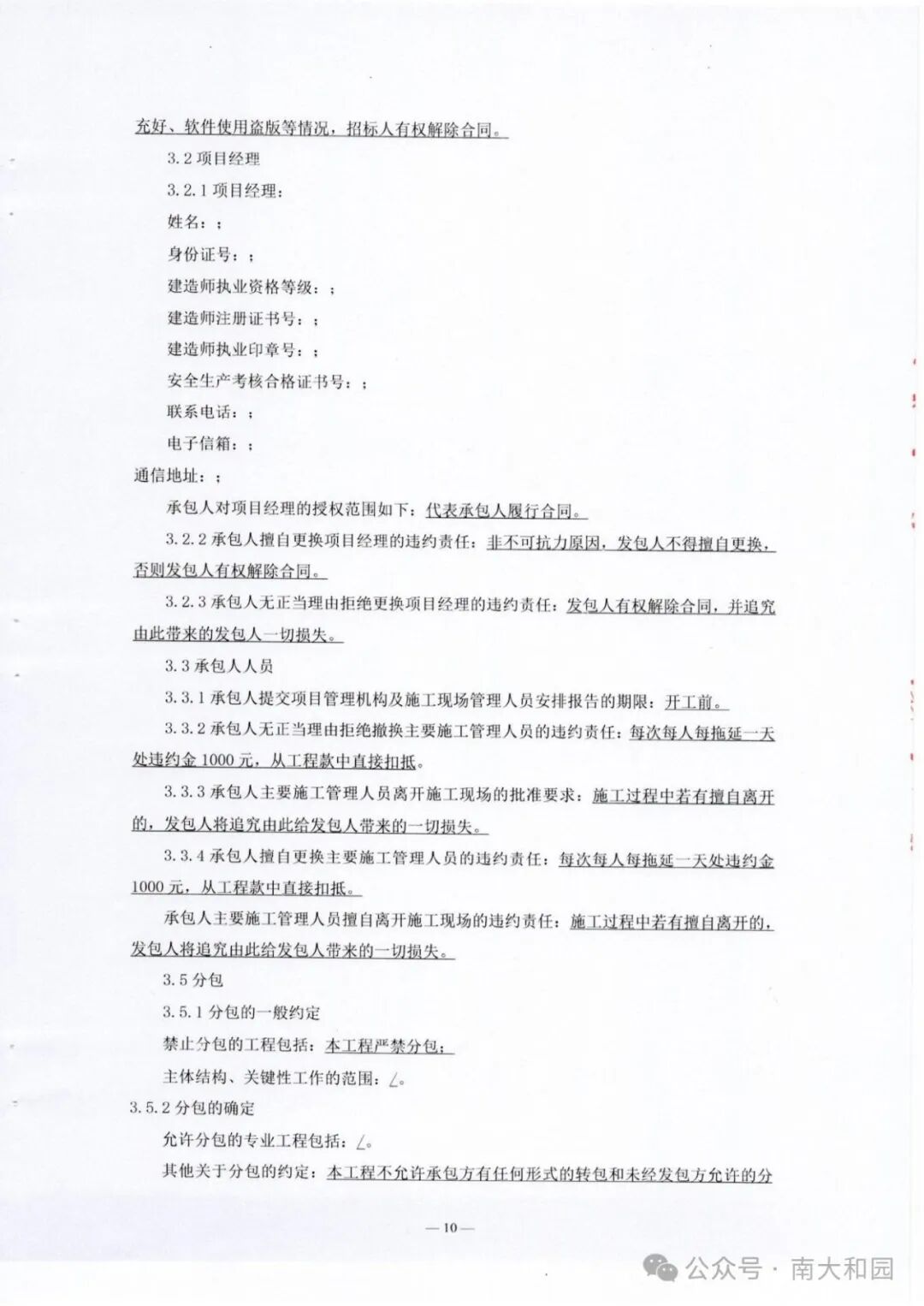
相关公告:
律师函 —— 关于南大和园小区73栋负102、104室房屋租赁事宜
宁南和〔2023〕41号 关于启动南大和园小区物业服务满意度调查的公告今晚开启!--南大和园小区物业服务满意度上门调查业委会致全体业主的公开信宁南和〔2023〕37号 关于要求亿文物业公司结清南大和园小区公摊水电费的工作函雅生活投资款使用进度明细表南大和园业委会公共收益追讨进度告知证据搜集-协助业委会起诉并追讨和园小区公共收益,请大家提供缴费记录宁南和〔2023〕38号 关于南京亿文物业公司拒不签收37号函的公告宁南和〔2023〕39号 关于投诉南京亿文物业公司侵占业主公共利益的函宁南和〔2023〕37号 关于要求亿文物业公司结清南大和园小区公摊水电费的工作函制度建设:
南大和园业委会印章管理制度南大和园业委会规章制度南大和园业主委员会财务管理制度关于南大和园小区地面道路公共车位暂停申请个人安装电动汽车充电桩的通知关于加强乒乓球室和棋牌室管理的通知宁南和〔2021〕28号南大和园公共部位防水维修申报流程账目公开:
南大和园业委会2023年3季度财务账目公开公告南大和园业委会2023年度第一季度财务账目公开公告南大和园业委会2023年2季度财务账目公开公告南大和园业委会2022年度第四季度财务账目公开公告南大和园业委会第三季度财务账目公开公告2022年2季度财务公示南大和园小区2022第一季度财务报表南大和园业委会2021年四季度财务报表南大和园业委会2021年三季度财务报表近期建设:
【车辆管理系统更换】雅生活投资款用于和园建设项目专题-1【小区基础维修】雅生活投资款用于和园建设项目专题-2【小区基础维修-窨井盖】雅生活投资款建设项目专题-3【小区基础维修-防腐木和台阶】雅生活投资款建设项目专题-4【F区南门灯光改造】雅生活投资建设款专题-5【地下管道排污吸污】雅生活投资建设款专题-6【绿化补种项目】雅生活投资建设款使用专题7【F区南门、公寓区西门绿化出新项目】雅生活投资建设款使用专题8南大和园监控改造工程招标公告历史公告:
关于加强乒乓球室和棋牌室管理的通知南大和园业委会公共收益追讨进度告知关于南大和园小区消防等工程项目招标代理公司评选结果公告南大和园项目设备设施承接查验报告南大和园业委会2023年八月例会会议纪要关于栖霞区法院判决书的公告,南大和园业委会胜诉!南大和园业委会2023年五月例会会议纪要南大和园业委会2023年六月例会会议纪要南大和园业委会2023年七月例会会议纪要南大和园业委会2023年三月例会会议纪要南大和园业委会2023年四月例会会议纪要关注公众号,关心南大和园




