据小编初步了解,世茂江滨花园峻景湾小区建于2009年,由杭州世茂置业有限公司建成,小区物业为南京朗诗物业管理有限公司杭州分公司。总建筑面积196000,总占地面积90000,共计房屋约1654户。属于下沙江滨商圈优质小区。(来源百度网页综合)
一、工程存在问题
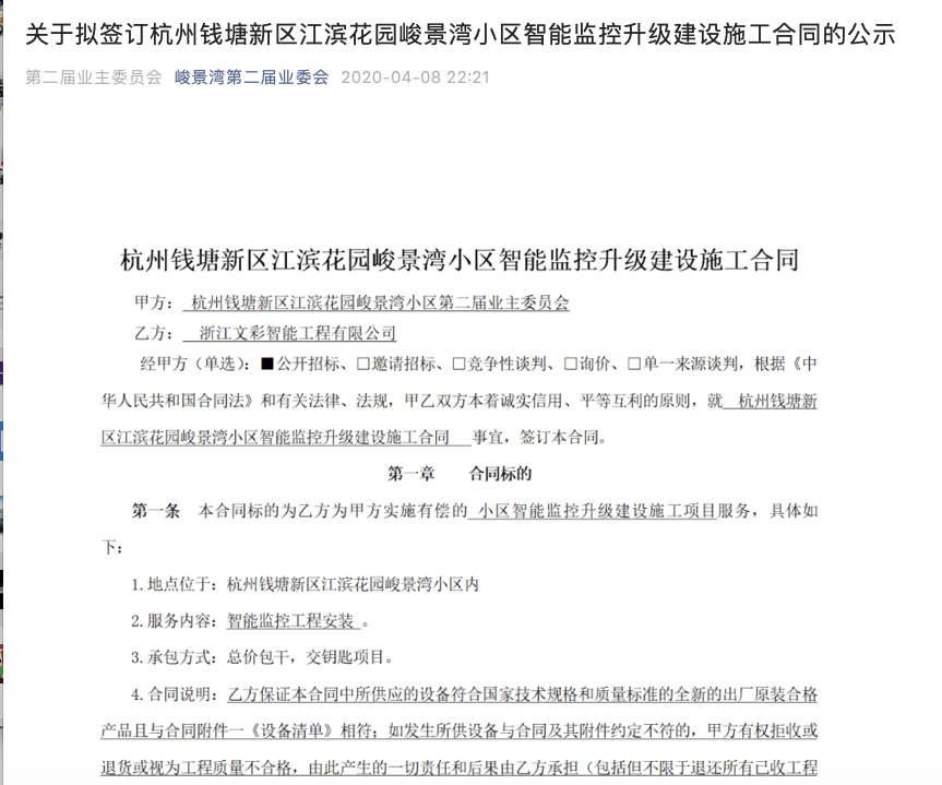
2020年4月8日,在公众号“峻景湾第二届业委会”所发布的《关于拟签订杭州钱塘新区江滨花园峻景湾小区智能监控升级建设施工合同的公示》文章中,关于对于监控设备具体品牌型号进行了公示。(详见下图)合同采购高清枪机型号:DS-2CD2525EFV2-I。来源:峻景湾第二届业委会公众号
那么,该小区实际安装的监控设备200万高清枪机是什么型号呢?据该爆料业主提供的实拍图片,型号为:DS-2CD2326FWDA3-IS/DT。(详见下图)业主供图(DS-2CD2326FWDA3-IS/DT)
爆料业主供图
爆料者供图
二、第二届任期到期还不想走?
“现在这个业委会到期了,5月9日还在公众号发总结。最后还把他们群里带节奏要求他们连任的放在上面,目的性太强了,就是想着连任在小区继续搞钱,太不要脸了。”爆料者说道。(详见下方群聊图片)来源:峻景湾第二届业委会公众号
群聊天记录截屏(爆料者供图)
在峻景湾小区维护正义群内,一些业主认为:“业委会所采购的东西较贵,要求账目审计,并表示这些钱是否花得花得合理合法,有没有水份,漏洞,强烈有关部门进行审计。这是业主应有的知情权...”(详见下方群聊截屏)业主供图
在峻景湾官方业主一群内,有业主称:“这个公众号近三年时间,发布了160多篇公告,三分之二都是在花钱...这么一大笔钱,有没有公开招标?
”(详见下图)
业主供图
三、该小区部分业主诉求
那么,业主们都有哪些诉求?小编通过与该爆料业主沟通,称有三大诉求。1、第二届任期到期了,要求物业管理委员会成立以后第一件事对第二届进行工程上的审计。2、第二届到期了,他们一直在各业主群带节奏以及发布公众号做总结,把我们小区业主的群信息房号什么的,都没有打马赛克就全部进行了公示。感觉这个想连任的意图太明显了,大家业主都希望第三届业委会成立的时候报名的时候,不能有第二届的业委会成员报名,怕他们又继续想着搞工程款。3、业主想更多媒体(含自媒体)报道下,希望想把事情公开曝光,引起有关部门重视,想让当地街道社区等其他部门过来好好查查所有工程,不要让他们把小区搞得乌烟瘴气的。业主供图
那么,针对以上问题,业委会如何回应?
截止发稿前,小编通过电话,向该小区业委会主任杨主任致电。杨主任表示:我们所有工程都是在公众号中进行了公示,为了这个招标,还停了5天。如果业主们发现在一些工程中实际安装产品型号与合同产品型号不符合,可以追究监控施工方责任。
原创:麻辣下沙 综合来源:峻景湾小区业主 责编:张三丰 敢说人话,尽在麻辣下沙。声明:若我们的文章有侵犯到你的权利,请你第一时间与我们联系,我们立刻处理。
进入麻辣下沙粉丝交流群
扫描二维码添加小编微信
新闻爆料、推广合作☞找小编,扫码加微信即可




